manuscript submission to publication process

Manuscript Submission to Publication Process

Most researchers think submission is the hard part. It isn’t. The real test begins after the manuscript enters the system. The manuscript submission to publication process is designed to filter aggressively, not nurture ideas. Understanding this pipeline is no longer optional—it is part of responsible academic writing.

This article explains what actually happens between submission and acceptance, without myths, shortcuts, or unethical guidance. If your work is solid but keeps getting rejected, the problem is often procedural, not scientific.

Submission Hub: The First Gate You Don’t Control

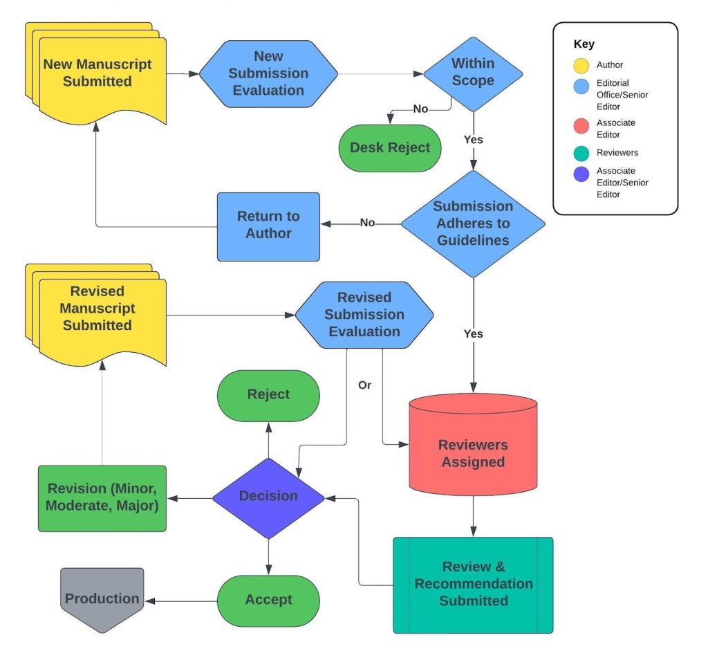
Every manuscript enters a journal through a submission hub, typically powered by platforms like Editorial Manager (guide) or ScholarOne (guide). This stage is not symbolic. It is a compliance checkpoint.

Editorial staff verify:

  • Ethical declarations and approvals
  • Author contribution statements
  • Journal-specific formatting
  • Figure and table integrity
  • Language clarity

Many rejections happen here without peer review. Misuse of article submission sites or treating the hub as a storage portal rather than a screening system signals inexperience immediately.

The U.S. National Institutes of Health outlines strict expectations for manuscript handling and research transparency within scientific publishing workflows, reinforcing why early-stage compliance matters.

Editorial Triage: Where Most Papers Quietly Die

Editorial triage is fast, silent, and final. Handling editors assess whether your paper deserves reviewer time. They are not judging effort. They are judging readiness.

Common reasons for desk rejection:

  • Overloaded introductions
  • Poor logical flow between sections
  • Excessive methodological explanation
  • Language that feels self-edited but unstable

Strong science cannot compensate for weak academic writing at this stage. Editors assume clarity reflects thinking quality.

ClinicaPress has previously examined how editorial decision-making works before peer review, particularly how early rejections protect reviewer capacity across journals.

Peer Reviewer Assignment: A Strategic, Not Random, Step

If your manuscript survives triage, editors select reviewers based on expertise, availability, and workload. Reviewers are unpaid, time-poor, and instructed to protect journal standards.

This creates a power imbalance. Reviewers expect:

  • Precision, not defensiveness
  • Confidence without verbosity
  • Clear alignment between aims, methods, and results

The Committee on Publication Ethics emphasizes that reviewers are not responsible for fixing unclear manuscripts—they evaluate what is presented, not what was intended.

Peer Review: Scientific Merit Meets Narrative Discipline

Peer review is not just about data. It is about whether your argument survives external scrutiny.

Reviewers typically focus on:

  • Methodological transparency
  • Statistical reasoning
  • Reproducibility
  • Logical consistency

A frequent failure point is over-explanation. Authors often attempt to justify every decision, weakening the manuscript’s authority. This problem is especially visible in manuscripts adapted directly from theses without structural recalibration.

The widely referenced peer review framework summarized on Wikipedia reflects how reviewer discretion shapes outcomes across disciplines.

The Publication Pipeline at a Glance


This is the point where most authors finally realize the process is linear, but unforgiving. Each stage assumes the previous one was handled professionally.

Revision Decisions: Survival Depends on Response Quality

A “major revision” is not a win. It is a conditional continuation.

Authors are expected to:

  • Address every reviewer comment explicitly
  • Revise without inflating word count
  • Improve clarity without altering scientific meaning

Defensive tone, selective responses, or delayed resubmissions are tracked. Journals interpret poor revision behavior as a predictor of future problems.

ClinicaPress has highlighted how revision discipline—not brilliance—often determines final acceptance, especially in competitive journals.

Acceptance Is Not the End: Production Can Still Fail You

Once accepted, manuscripts enter production. This phase is technical, but high-risk.

Production teams check:

  • Reference accuracy
  • Figure resolution and labeling
  • Metadata consistency
  • Language uniformity

Errors here delay publication and affect indexing. Major players in key publishing—including Springer Nature and Elsevier—maintain rigid production standards to preserve credibility.

Nature News has repeatedly reported how post-acceptance issues still impact visibility and citation outcomes.

Publication, Indexing, and Long-Term Impact

Publication is only meaningful if your paper is discoverable. Indexing, metadata quality, and clarity directly influence citation trajectories.

The growth of scientific publishing services jobs reflects this reality. Journals now rely on specialists who understand editorial systems, not just science.

ClinicaPress regularly analyzes these publishing dynamics to help researchers align with modern journal expectations.

Why Understanding the Process Changes Outcomes

There is no shortcut through article submission sites. Journals reward manuscripts that respect their workflow, their reviewers, and their standards.

The manuscript submission to publication process is not adversarial. It is selective by design. Authors who understand it stop blaming reviewers—and start publishing more consistently.

Facebook
Twitter
LinkedIn
WhatsApp